产品概述
QuantiCyto® Rat IgG2b ELISA kit
Rat
0.39ng/ml
0.78-50ng/ml
双抗体夹心法 / Sandwich
比色法 / Colorimetric
血清、血浆、细胞培养上清液、灌洗液、尿液、羊水、腹水、脑脊液、胸腔积液、组织匀浆液等
100 μl/well
3.5h
用于检测血清、血浆、细胞培养上清液、灌洗液、尿液、羊水、腹水、脑脊液、胸腔积液、组织匀浆液等多种类型样本中天然和重组大鼠IgG2b浓度
本试剂盒特异性识别天然和重组Rat IgG2b
没有检测到与其他蛋白的交叉反应。
欣博盛 QuantiCyto® ELISA试剂盒采用双抗体夹心法:抗大鼠IgG2b单抗包被于酶标板上,标本和标准品中的大鼠IgG2b会与单抗结合,游离的成分被洗去。加入生物素化的抗大鼠IgG2b抗体和辣根过氧化物酶标记的亲和素,生物素与亲和素特异性结合;抗大鼠IgG2b抗体与结合在单抗上的大鼠IgG2b结合而形成免疫复合物,游离的成分被洗去。加入显色底物,若反应孔中有大鼠IgG2b,辣根过氧化物酶会使无色的显色剂现蓝色,加终止液变黄。在450 nm处测OD值,大鼠IgG2b浓度与OD450值之间呈正比,可通过绘制标准曲线求出标本中大鼠IgG2b的浓度。
本产品仅供科研使用,不用于临床诊断。
产品性能
组分
| 名称 | 48T | 96T |
|---|---|---|
| 抗体预包被酶标板 | 8×6 | 8×12 |
| 冻干标准品 | 请以实际说明书为准 | 请以实际说明书为准 |
| 标准品&标本通用稀释液 | 12 ml×1 瓶 | 20 ml×1瓶 |
| 浓缩生物素化抗体 | 1 支(规格见标签) | 1 支(规格见标签) |
| 生物素化抗体稀释液 | 10 ml×1 瓶 | 16 ml×1 瓶 |
| 浓缩酶结合物 | 1 支(规格见标签) | 1 支(规格见标签) |
| 酶结合物稀释液 | 10 ml×1 瓶 | 16 ml×1 瓶 |
| 浓缩洗涤液20× | 25 ml×1 瓶 | 50 ml×1 瓶 |
| 显色底物(TMB) | 6 ml×1 瓶 | 12 ml×1 瓶 |
| 反应终止液 具腐蚀性 | 6 ml×1 瓶 | 12 ml×1 瓶 |
| 封板胶纸 | 3张 | 6张 |
| 产品说明书 | 1份 | 1份 |
运输温度
冰袋存放说明/保质期
| 未开封完整试剂盒 | 4℃,请在保质期内使用 | |
|---|---|---|
| 已开封试剂盒 | 抗体包被板条 | 未用完的板条放回带拉链铝箔袋封口 |
| 标准品 | 冻干粉-20℃可储存 6 个月左右,稀释后即用即弃 | |
| 浓缩生物素化抗体 | 浓缩液4℃可储存 1 个月左右,稀释后即用即弃 | |
| 浓缩酶结合物(避光) | ||
| 标准品&标本通用稀释液 | 4℃可储存 1 个月左右 | |
| 生物素化抗体稀释液 | ||
| 酶结合物稀释液 | ||
| 显色底物(避光) | ||
| 反应终止液 | ||
| 浓缩洗涤液20× |
已开封试剂盒效期特指试剂开盖后效期,如果仅拿出标准品置于-20℃,其他组分未启用,效期同未开封完整试剂盒。
文件下载
实验所需自备器材
1. 酶标仪(450 nm波长滤光片)。 2. 进口品牌高精度加液器及一次性吸头:0.5-10 ul, 2-20 ul, 20-200ul, 200-1000 ul。 3. 37 ℃恒温箱, 双蒸水或去离子水,坐标纸等。
相关数据
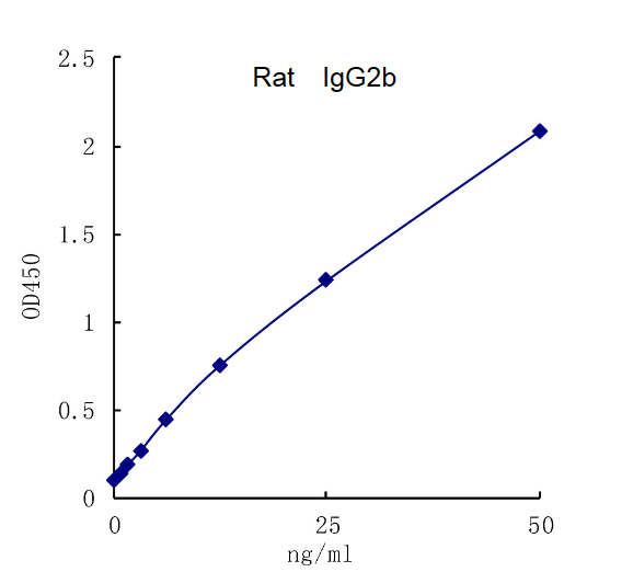
标准曲线
| Dose(ng/ml) | Raw Data | Average | Corrected | |
|---|---|---|---|---|
| 0 | 0.097 | 0.095 | 0.096 | |
| 0.78 | 0.143 | 0.145 | 0.144 | 0.048 |
| 1.56 | 0.190 | 0.189 | 0.190 | 0.094 |
| 3.125 | 0.271 | 0.266 | 0.269 | 0.173 |
| 6.25 | 0.449 | 0.460 | 0.455 | 0.359 |
| 12.5 | 0.761 | 0.75 | 0.760 | 0.664 |
| 25 | 1.240 | 1.237 | 1.239 | 1.143 |
| 50 | 2.219 | 2.196 | 2.208 | 2.112 |
注意:本图仅供参考,应以同次试验标准品所绘标准曲线计算标本中大鼠IgG2b的含量。
重复性
板内,板间变异系数均<10%。
| 板内重复性 | 板间重复性 | |||||
|---|---|---|---|---|---|---|
| 样本 | 1 | 2 | 3 | 1 | 2 | 3 |
| 重复次数 | 16 | 16 | 16 | 8 | 8 | 8 |
| 平均值(ng/ml) | 45.8 | 26.7 | 5.9 | 41.6 | 21.8 | 5.1 |
| 标准差 | 3.16 | 1.95 | 0.44 | 3.08 | 1.55 | 0.39 |
| 变异系数(%) | 6.9 | 7.3 | 7.5 | 7.4 | 7.1 | 7.6 |
科研工具箱
别称
Immunoglobulin G2b
基因ID
功能
IgG(ImmunoglobulinG)是抗体的一种,由血浆中B细胞合成和分泌,占人血清中免疫球蛋白含量的75%,是外周循环中比例最高的抗体类型。它是一种约为150kDa的糖蛋白,由两个相同的重链(每个50kDa)和两个相同的轻链(每个25kDa)组成。每个轻链包含两个免疫球蛋白(Ig)结构域,而重链包含四个Ig结构域。重链和轻链通过共价二硫键连接。IgG有四个亚型,分别为IgG1、IgG2、IgG3、IgG4。 IgG2主要在对多糖抗原的免疫应答中占优势。IgG2又分为两个亚型,IgG2a和IgG2b。大鼠体内存在四种IgG亚类:IgG1,IgG2a,IgG2b和IgG2c。
研究领域
免疫学
加入

